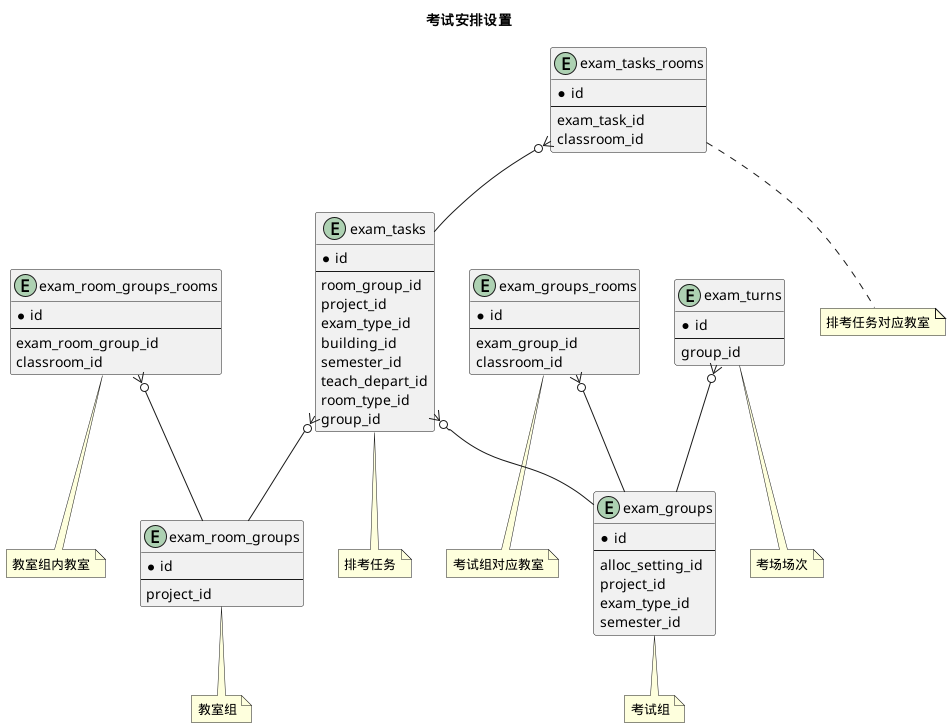
关系图 1. 考试安排设置
- 关系图

关系图 2. 考试安排结果
- 关系图

关系图 3. 监考设置
- 关系图

表格 exam_activities 排考活动
表格edu.exam_activities
- 表格说明
| 表名 | 主键 | 注释 |
|---|---|---|
| edu.exam_activities | id | 排考活动 |
- 表格中的列
| 序号 | 字段名 | 字段类型 | 是否可空 | 描述 | 引用表 |
|---|---|---|---|---|---|
| 1 | id | bigint | 否 | 非业务主键:datetime | |
| 2 | begin_at | smallint | 否 | 开始时间 | |
| 3 | centralized | boolean | 是 | 是否集中考试 | |
| 4 | clazz_id | bigint | 否 | 教学任务ID | edu.clazzes |
| 5 | end_at | smallint | 否 | 结束时间 | |
| 6 | exam_duration | smallint | 否 | 考试时长 | |
| 7 | exam_form_id | integer | 是 | 考试形式ID | code.exam_forms |
| 8 | exam_on | date | 是 | 考试时间 | |
| 9 | exam_paper_no | varchar(255) | 是 | 试卷号 | |
| 10 | exam_type_id | integer | 否 | 考试类型ID | code.exam_types |
| 11 | exam_week | integer | 是 | 考试周 | |
| 12 | publish_state | integer | 否 | 发布状态 | |
| 13 | remark | varchar(100) | 是 | 备注 | |
| 14 | room_type_id | integer | 是 | 教室类型ID | code.classroom_types |
| 15 | semester_id | integer | 否 | 学年学期ID | base.semesters |
| 16 | std_count | integer | 否 | 考生数 | |
| 17 | task_id | bigint | 是 | 排考任务ID | edu.exam_tasks |
- 表格的索引
| 索引名 | 索引字段 | 是否唯一 |
|---|---|---|
| idx_9eb357ua5ig65i2eufrufd9y | clazz_id,exam_type_id | 否 |
| idx_2tuc5f1o0pkk22qb86p2pawup | semester_id | 否 |
| idx_3c0fuy04m4yleiot9mvjwnud6 | task_id | 否 |
表格 exam_activities_rooms 对应考场
表格edu.exam_activities_rooms
- 表格说明
| 表名 | 主键 | 注释 |
|---|---|---|
| edu.exam_activities_rooms | exam_activity_id,exam_room_id | 对应考场 |
- 表格中的列
| 序号 | 字段名 | 字段类型 | 是否可空 | 描述 | 引用表 |
|---|---|---|---|---|---|
| 1 | exam_activity_id | bigint | 否 | 排考活动ID | edu.exam_activities |
| 2 | exam_room_id | bigint | 否 | 考场ID | edu.exam_rooms |
- 表格的索引
| 索引名 | 索引字段 | 是否唯一 |
|---|---|---|
| idx_qbiu7ds54rmfpxmjwnvwo8dal | exam_activity_id | 否 |
| idx_pjwqn6d874ljreci8v9elrxac | exam_room_id | 否 |
表格 exam_defer_applies 考试延期申请
表格edu.exam_defer_applies
- 表格说明
| 表名 | 主键 | 注释 |
|---|---|---|
| edu.exam_defer_applies | id | 考试延期申请 |
- 表格中的列
| 序号 | 字段名 | 字段类型 | 是否可空 | 描述 | 引用表 |
|---|---|---|---|---|---|
| 1 | id | bigint | 否 | 非业务主键:datetime | |
| 2 | clazz_id | bigint | 否 | 教学任务ID | edu.clazzes |
| 3 | exam_begin_at | timestamptz | 是 | 考试开始时间 | |
| 4 | exam_type_id | integer | 否 | 考试类型ID | code.exam_types |
| 5 | mobile | varchar(255) | 是 | 移动电话 | |
| 6 | passed | boolean | 是 | 是否通过 | |
| 7 | reason_id | integer | 是 | 申请原因ID | base.c_exam_defer_reasons |
| 8 | remark | varchar(300) | 是 | 备注 | |
| 9 | status | varchar(50) | 否 | 状态 | |
| 10 | std_id | bigint | 否 | 学籍信息实现ID | base.students |
| 11 | updated_at | timestamptz | 否 | 更新时间 |
- 表格中唯一约束
| 序号 | 约束名 | 约束字段 |
|---|---|---|
| 1 | uk_9jj3qou7fs4flo140oqk44w4y | std_id,clazz_id,exam_type_id |
表格 exam_groups 考试组
表格edu.exam_groups
- 表格说明
| 表名 | 主键 | 注释 |
|---|---|---|
| edu.exam_groups | id | 考试组 |
- 表格中的列
| 序号 | 字段名 | 字段类型 | 是否可空 | 描述 | 引用表 |
|---|---|---|---|---|---|
| 1 | id | bigint | 否 | 非业务主键:datetime | |
| 2 | alloc_setting_id | bigint | 否 | 教室分配设置ID | cfg.edu_exam_alloc_settings |
| 3 | allow_in_class | boolean | 否 | 允许随堂考 | |
| 4 | begin_on | date | 否 | 开始日期 | |
| 5 | end_on | date | 否 | 结束日期 | |
| 6 | exam_type_id | integer | 否 | 考试类型ID | code.exam_types |
| 7 | max_course_conflict_ratio | float4 | 否 | 最大上课冲突比例 | |
| 8 | min_course_conflict_count | integer | 否 | 最小学生上课冲突人数 | |
| 9 | name | varchar(255) | 否 | 名称 | |
| 10 | project_id | integer | 否 | 项目ID | base.projects |
| 11 | publish_state | integer | 否 | 发布状态 | |
| 12 | semester_id | integer | 否 | 学年学期ID | base.semesters |
| 13 | updated_at | timestamptz | 否 | 更新时间 |
表格 exam_groups_rooms 考试组对应教室
表格edu.exam_groups_rooms
- 表格说明
| 表名 | 主键 | 注释 |
|---|---|---|
| edu.exam_groups_rooms | exam_group_id,classroom_id | 考试组对应教室 |
- 表格中的列
| 序号 | 字段名 | 字段类型 | 是否可空 | 描述 | 引用表 |
|---|---|---|---|---|---|
| 1 | classroom_id | bigint | 否 | 教室ID | base.classrooms |
| 2 | exam_group_id | bigint | 否 | 考试组ID | edu.exam_groups |
- 表格的索引
| 索引名 | 索引字段 | 是否唯一 |
|---|---|---|
| idx_3fn9e5bana3uc5991o48ldw1x | exam_group_id | 否 |
表格 exam_notices 考试通知
表格edu.exam_notices
- 表格说明
| 表名 | 主键 | 注释 |
|---|---|---|
| edu.exam_notices | id | 考试通知 |
- 表格中的列
| 序号 | 字段名 | 字段类型 | 是否可空 | 描述 | 引用表 |
|---|---|---|---|---|---|
| 1 | id | bigint | 否 | 非业务主键:datetime | |
| 2 | exam_type_id | integer | 否 | 考试类型ID | code.exam_types |
| 3 | manager_notice | varchar(1000) | 否 | 管理人员通知 | |
| 4 | project_id | integer | 否 | 项目ID | base.projects |
| 5 | semester_id | integer | 否 | 学年学期ID | base.semesters |
| 6 | student_notice | varchar(1000) | 否 | 学生通知 |
表格 exam_room_groups 教室组
表格edu.exam_room_groups
- 表格说明
| 表名 | 主键 | 注释 |
|---|---|---|
| edu.exam_room_groups | id | 教室组 |
- 表格中的列
| 序号 | 字段名 | 字段类型 | 是否可空 | 描述 | 引用表 |
|---|---|---|---|---|---|
| 1 | id | bigint | 否 | 非业务主键:datetime | |
| 2 | name | varchar(255) | 否 | 名称 | |
| 3 | project_id | integer | 否 | 项目ID | base.projects |
| 4 | updated_at | timestamptz | 否 | 更新时间 |
表格 exam_room_groups_rooms 教室组内教室
表格edu.exam_room_groups_rooms
- 表格说明
| 表名 | 主键 | 注释 |
|---|---|---|
| edu.exam_room_groups_rooms | exam_room_group_id,classroom_id | 教室组内教室 |
- 表格中的列
| 序号 | 字段名 | 字段类型 | 是否可空 | 描述 | 引用表 |
|---|---|---|---|---|---|
| 1 | classroom_id | bigint | 否 | 教室ID | base.classrooms |
| 2 | exam_room_group_id | bigint | 否 | 教室组ID | edu.exam_room_groups |
- 表格的索引
| 索引名 | 索引字段 | 是否唯一 |
|---|---|---|
| idx_okvnxy33bnpg2tpeexe0h3fvy | exam_room_group_id | 否 |
表格 exam_rooms 考场
表格edu.exam_rooms
- 表格说明
| 表名 | 主键 | 注释 |
|---|---|---|
| edu.exam_rooms | id | 考场 |
- 表格中的列
| 序号 | 字段名 | 字段类型 | 是否可空 | 描述 | 引用表 |
|---|---|---|---|---|---|
| 1 | id | bigint | 否 | 非业务主键:datetime | |
| 2 | begin_at | smallint | 否 | 开始时间 | |
| 3 | end_at | smallint | 否 | 结束时间 | |
| 4 | exam_on | date | 否 | 考试日期 | |
| 5 | exam_type_id | integer | 否 | 考试类型ID | code.exam_types |
| 6 | room_id | bigint | 否 | 教室ID | base.classrooms |
| 7 | semester_id | integer | 否 | 学年学期ID | base.semesters |
| 8 | std_count | integer | 否 | 考生数 | |
| 9 | teach_depart_id | integer | 否 | 部门组织机构信息ID | base.departments |
表格 exam_takers 应考学生
表格edu.exam_takers
- 表格说明
| 表名 | 主键 | 注释 |
|---|---|---|
| edu.exam_takers | id | 应考学生 |
- 表格中的列
| 序号 | 字段名 | 字段类型 | 是否可空 | 描述 | 引用表 |
|---|---|---|---|---|---|
| 1 | id | bigint | 否 | 非业务主键:datetime | |
| 2 | activity_id | bigint | 是 | 排考活动ID | edu.exam_activities |
| 3 | clazz_id | bigint | 否 | 教学任务ID | edu.clazzes |
| 4 | exam_room_id | bigint | 是 | 考场ID | edu.exam_rooms |
| 5 | exam_status_id | integer | 否 | 考试情况ID | code.exam_statuses |
| 6 | exam_type_id | integer | 否 | 考试类型ID | code.exam_types |
| 7 | remark | varchar(255) | 是 | 缓考申请原因/记录处分 | |
| 8 | seat_no | smallint | 否 | 考场座位号 | |
| 9 | semester_id | integer | 否 | 学期ID | base.semesters |
| 10 | std_id | bigint | 否 | 学生ID | base.students |
- 表格中唯一约束
| 序号 | 约束名 | 约束字段 |
|---|---|---|
| 1 | uk_aw5c1boicjyshvgr1tbouf4r0 | std_id,clazz_id,exam_type_id |
- 表格的索引
| 索引名 | 索引字段 | 是否唯一 |
|---|---|---|
| idx_1hhyq3u8al0sqnt26y580k722 | clazz_id | 否 |
| idx_l5wab7yp0sb0g5emubh6fp2iy | exam_room_id | 否 |
| idx_rlo27xd1egx2ff1e2311u4wqq | activity_id | 否 |
表格 exam_tasks 排考任务
表格edu.exam_tasks
- 表格说明
| 表名 | 主键 | 注释 |
|---|---|---|
| edu.exam_tasks | id | 排考任务 |
- 表格中的列
| 序号 | 字段名 | 字段类型 | 是否可空 | 描述 | 引用表 |
|---|---|---|---|---|---|
| 1 | id | bigint | 否 | 非业务主键:datetime | |
| 2 | begin_at | smallint | 否 | 考试开始时间 | |
| 3 | building_id | integer | 是 | 楼房建筑物ID | base.buildings |
| 4 | centralized | boolean | 否 | 是否集中考试 | |
| 5 | code | varchar(255) | 否 | 代码 | |
| 6 | duration | smallint | 否 | 考试时长 | |
| 7 | end_at | smallint | 否 | 考试结束时间 | |
| 8 | exam_on | date | 是 | 考试日期 | |
| 9 | exam_type_id | integer | 否 | 考试类型ID | code.exam_types |
| 10 | exam_week | smallint | 是 | 考试周 | |
| 11 | group_id | bigint | 是 | 考试组ID | edu.exam_groups |
| 12 | max_course_conflict_ratio | float4 | 是 | 最大上课冲突比例 | |
| 13 | min_exam_on | date | 是 | 最早考试日期 | |
| 14 | project_id | integer | 否 | 项目ID | base.projects |
| 15 | remark | varchar(255) | 是 | 备注 | |
| 16 | room_group_id | bigint | 是 | 教室组ID | edu.exam_room_groups |
| 17 | room_type_id | integer | 是 | 教室类型ID | code.classroom_types |
| 18 | semester_id | integer | 否 | 学期ID | base.semesters |
| 19 | std_count | integer | 否 | 考生人数 | |
| 20 | teach_depart_id | integer | 否 | 部门组织机构信息ID | base.departments |
| 21 | time_allotted | boolean | 否 | 是否时间已经指定 |
- 表格中唯一约束
| 序号 | 约束名 | 约束字段 |
|---|---|---|
| 1 | uk_hblf5miprku52a8qklxm4lvpi | project_id,semester_id,code |
- 表格的索引
| 索引名 | 索引字段 | 是否唯一 |
|---|---|---|
| idx_t7hobv2c1smv3okkui80qnent | semester_id | 否 |
| idx_i2jdex5p4klvkav3llp032ie3 | group_id | 否 |
表格 exam_tasks_rooms 排考任务对应教室
表格edu.exam_tasks_rooms
- 表格说明
| 表名 | 主键 | 注释 |
|---|---|---|
| edu.exam_tasks_rooms | exam_task_id,classroom_id | 排考任务对应教室 |
- 表格中的列
| 序号 | 字段名 | 字段类型 | 是否可空 | 描述 | 引用表 |
|---|---|---|---|---|---|
| 1 | classroom_id | bigint | 否 | 教室ID | base.classrooms |
| 2 | exam_task_id | bigint | 否 | 排考任务ID | edu.exam_tasks |
- 表格的索引
| 索引名 | 索引字段 | 是否唯一 |
|---|---|---|
| idx_imbpgw9lfiugawpojujikpuon | exam_task_id | 否 |
表格 exam_turns 考场场次
表格edu.exam_turns
- 表格说明
| 表名 | 主键 | 注释 |
|---|---|---|
| edu.exam_turns | id | 考场场次 |
- 表格中的列
| 序号 | 字段名 | 字段类型 | 是否可空 | 描述 | 引用表 |
|---|---|---|---|---|---|
| 1 | id | bigint | 否 | 非业务主键:datetime | |
| 2 | begin_at | smallint | 否 | 开始时间 | |
| 3 | capacity | integer | 是 | 最大容量 | |
| 4 | end_at | smallint | 否 | 结束时间 | |
| 5 | exam_on | date | 否 | 考试日期 | |
| 6 | group_id | bigint | 否 | 考试组ID | edu.exam_groups |
- 表格的索引
| 索引名 | 索引字段 | 是否唯一 |
|---|---|---|
| idx_sxe04un5lqoyaj8phyx3yrn5g | group_id | 否 |
表格 invigilation_clazz_quotas 教学任务监考配额统计
表格edu.invigilation_clazz_quotas
- 表格说明
| 表名 | 主键 | 注释 |
|---|---|---|
| edu.invigilation_clazz_quotas | id | 教学任务监考配额统计 |
- 表格中的列
| 序号 | 字段名 | 字段类型 | 是否可空 | 描述 | 引用表 |
|---|---|---|---|---|---|
| 1 | id | bigint | 否 | 非业务主键:datetime | |
| 2 | amount | float4 | 否 | 配额 | |
| 3 | clazz_id | bigint | 否 | 教学任务ID | edu.clazzes |
| 4 | credit_hours | float4 | 否 | 学时 | |
| 5 | ratio | float4 | 否 | 比例 | |
| 6 | teacher_id | bigint | 否 | 教师信息ID | base.teachers |
- 表格中唯一约束
| 序号 | 约束名 | 约束字段 |
|---|---|---|
| 1 | uk_99ht874j4b5ccw734m1h1moa0 | clazz_id,teacher_id |
表格 invigilation_quota_details 监考统计明细
表格edu.invigilation_quota_details
- 表格说明
| 表名 | 主键 | 注释 |
|---|---|---|
| edu.invigilation_quota_details | id | 监考统计明细 |
- 表格中的列
| 序号 | 字段名 | 字段类型 | 是否可空 | 描述 | 引用表 |
|---|---|---|---|---|---|
| 1 | id | bigint | 否 | 非业务主键:datetime | |
| 2 | amount | float4 | 否 | 配额 | |
| 3 | campus_id | integer | 否 | 校区信息ID | base.campuses |
| 4 | depart_id | integer | 否 | 部门组织机构信息ID | base.departments |
| 5 | quota_id | bigint | 否 | 监考配额ID | edu.invigilation_quotas |
- 表格的索引
| 索引名 | 索引字段 | 是否唯一 |
|---|---|---|
| idx_hxngncdxsqws8idke1p2m3ood | quota_id | 否 |
表格 invigilation_quotas 监考配额
表格edu.invigilation_quotas
- 表格说明
| 表名 | 主键 | 注释 |
|---|---|---|
| edu.invigilation_quotas | id | 监考配额 |
- 表格中的列
| 序号 | 字段名 | 字段类型 | 是否可空 | 描述 | 引用表 |
|---|---|---|---|---|---|
| 1 | id | bigint | 否 | 非业务主键:datetime | |
| 2 | amount | integer | 否 | 配额 | |
| 3 | invigilator_id | bigint | 否 | 通用人员信息ID | base.users |
| 4 | project_id | integer | 否 | 项目ID | base.projects |
| 5 | remark | varchar(255) | 是 | 备注 | |
| 6 | semester_id | integer | 否 | 学年学期ID | base.semesters |
- 表格中唯一约束
| 序号 | 约束名 | 约束字段 |
|---|---|---|
| 1 | uk_h35ysb0b74pj8foxdpfxvy0sv | invigilator_id,semester_id |
表格 invigilation_quotas_excludes 排除日期
表格edu.invigilation_quotas_excludes
- 表格说明
| 表名 | 主键 | 注释 |
|---|---|---|
| edu.invigilation_quotas_excludes | invigilation_quota_id,exclude_on | 排除日期 |
- 表格中的列
| 序号 | 字段名 | 字段类型 | 是否可空 | 描述 | 引用表 |
|---|---|---|---|---|---|
| 1 | exclude_on | date | 否 | 排除日期 | |
| 2 | invigilation_quota_id | bigint | 否 | 监考配额ID | edu.invigilation_quotas |
- 表格的索引
| 索引名 | 索引字段 | 是否唯一 |
|---|---|---|
| idx_t403dhky0rxdpfyt54q7rq0kq | invigilation_quota_id | 否 |
表格 invigilations 监考信息
表格edu.invigilations
- 表格说明
| 表名 | 主键 | 注释 |
|---|---|---|
| edu.invigilations | id | 监考信息 |
- 表格中的列
| 序号 | 字段名 | 字段类型 | 是否可空 | 描述 | 引用表 |
|---|---|---|---|---|---|
| 1 | id | bigint | 否 | 非业务主键:datetime | |
| 2 | chief | boolean | 否 | 是否第一监考 | |
| 3 | department_id | integer | 否 | 部门组织机构信息ID | base.departments |
| 4 | exam_room_id | bigint | 否 | 考场ID | edu.exam_rooms |
| 5 | invigilator_id | bigint | 是 | 通用人员信息ID | base.users |
| 6 | invigilator_name | varchar(255) | 是 | 监考姓名 | |
| 7 | published | boolean | 否 | 是否发布 | |
| 8 | updated_at | timestamptz | 否 | 更新时间 |
- 表格的索引
| 索引名 | 索引字段 | 是否唯一 |
|---|---|---|
| idx_2awmtgmlcsgq6pncrafck1dbh | exam_room_id | 否 |