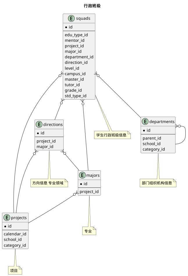
关系图 1. 行政班级
- 关系图

关系图 2. 专业
- 关系图

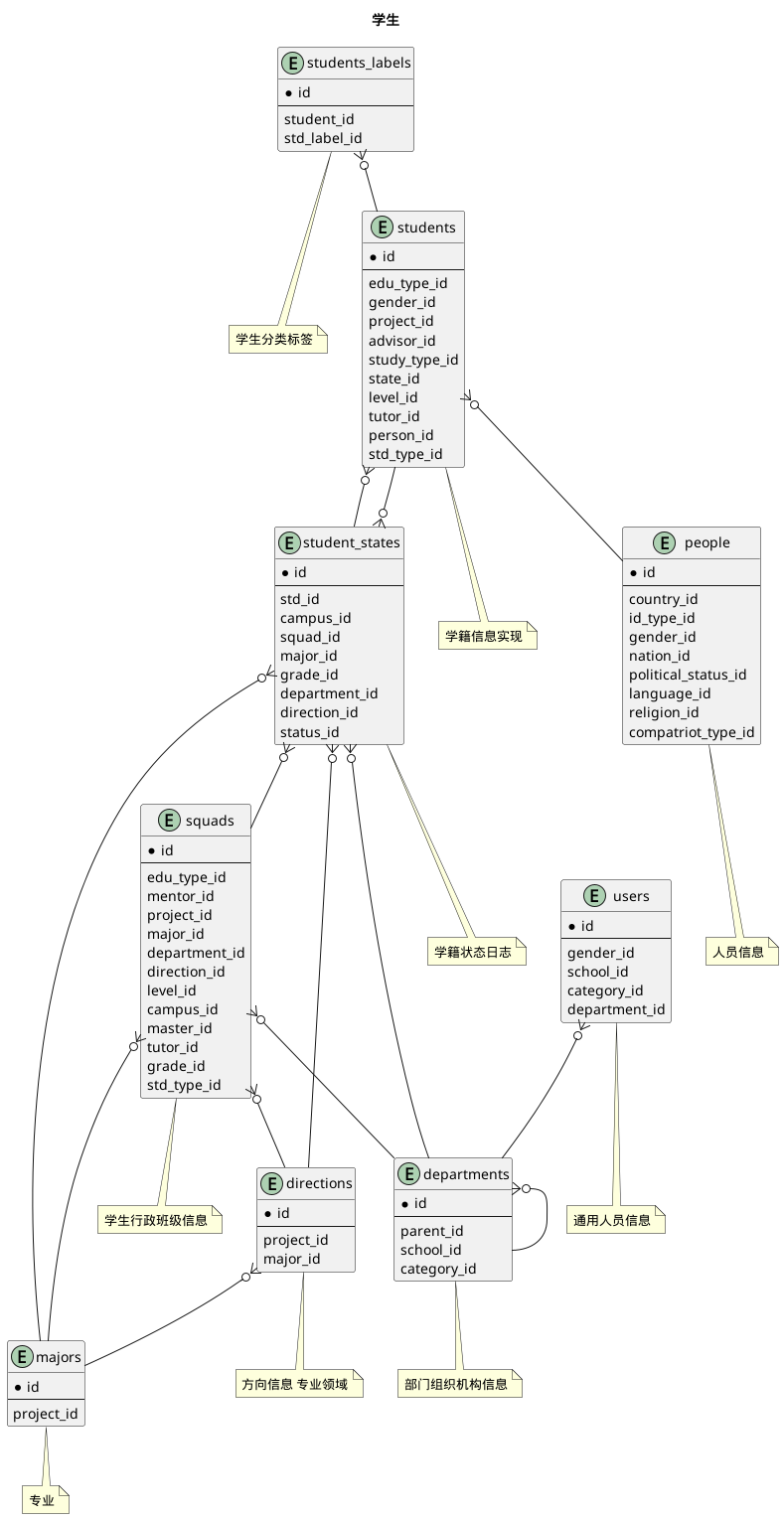
关系图 3. 学生
- 关系图

表格 course_hours 课程分类课时信息
表格base.course_hours
- 表格说明
| 表名 | 主键 | 注释 |
|---|---|---|
| base.course_hours | id | 课程分类课时信息 |
- 表格中的列
| 序号 | 字段名 | 字段类型 | 是否可空 | 描述 | 引用表 |
|---|---|---|---|---|---|
| 1 | id | bigint | 否 | 非业务主键:datetime | |
| 2 | course_id | bigint | 否 | 课程ID | base.courses |
| 3 | credit_hours | integer | 否 | 学时/总课时 | |
| 4 | teaching_nature_id | integer | 否 | 授课性质ID | code.teaching_natures |
| 5 | weeks | integer | 否 | 周数 |
- 表格中唯一约束
| 序号 | 约束名 | 约束字段 |
|---|---|---|
| 1 | uk_pr9ombr8rdoadj4w1xbu80gk7 | course_id,teaching_nature_id |
- 表格的索引
| 索引名 | 索引字段 | 是否唯一 |
|---|---|---|
| idx_cio9wl9gex7fo85575w4112c4 | course_id | 否 |
表格 courses 课程基本信息
表格base.courses
- 表格说明
| 表名 | 主键 | 注释 |
|---|---|---|
| base.courses | id | 课程基本信息 |
- 表格中的列
| 序号 | 字段名 | 字段类型 | 是否可空 | 描述 | 引用表 |
|---|---|---|---|---|---|
| 1 | id | bigint | 否 | 非业务主键:datetime | |
| 2 | begin_on | date | 否 | 设立日期 | |
| 3 | calgp | boolean | 否 | 是否计算绩点 | |
| 4 | category_id | integer | 是 | 课程种类代码ID | base.c_course_categories |
| 5 | cluster_id | bigint | 是 | 课程群组ID | base.course_clusters |
| 6 | code | varchar(32) | 否 | 课程代码 | |
| 7 | course_type_id | integer | 否 | 建议课程类别ID | base.c_course_types |
| 8 | credit_hours | integer | 否 | 学时/总课时 | |
| 9 | default_credits | float4 | 否 | 默认学分 | |
| 10 | department_id | integer | 否 | 院系ID | base.departments |
| 11 | en_name | varchar(300) | 是 | 课程英文名 | |
| 12 | end_on | date | 是 | 失效日期 | |
| 13 | exam_mode_id | integer | 否 | 考试方式ID | code.exam_modes |
| 14 | has_makeup | boolean | 否 | 是否有补考 | |
| 15 | name | varchar(222) | 否 | 课程名称 | |
| 16 | nature_id | integer | 否 | 课程性质ID | code.course_natures |
| 17 | project_id | integer | 否 | 项目ID | base.projects |
| 18 | remark | varchar(500) | 是 | 课程备注 | |
| 19 | teaching_office_id | bigint | 是 | 教研室ID | base.teaching_offices |
| 20 | updated_at | timestamptz | 否 | 更新时间 | |
| 21 | week_hours | integer | 否 | 周课时 | |
| 22 | weeks | integer | 否 | 周数 |
- 表格中唯一约束
| 序号 | 约束名 | 约束字段 |
|---|---|---|
| 1 | uk_thp7tiw1cr1mvm9uy21fqflch | project_id,code |
- 表格的索引
| 索引名 | 索引字段 | 是否唯一 |
|---|---|---|
| idx_61og8rbqdd2y28rx2et5fdnxd | code | 否 |
表格 courses_ability_rates 能力等级
表格base.courses_ability_rates
- 表格说明
| 表名 | 主键 | 注释 |
|---|---|---|
| base.courses_ability_rates | course_id,course_ability_rate_id | 能力等级 |
- 表格中的列
| 序号 | 字段名 | 字段类型 | 是否可空 | 描述 | 引用表 |
|---|---|---|---|---|---|
| 1 | course_ability_rate_id | integer | 否 | 课程能力等级ID | base.c_course_ability_rates |
| 2 | course_id | bigint | 否 | 课程基本信息ID | base.courses |
- 表格的索引
| 索引名 | 索引字段 | 是否唯一 |
|---|---|---|
| idx_1frqftcod45ghtxsmgci3x40s | course_id | 否 |
表格 courses_directions 面向专业方向
表格base.courses_directions
- 表格说明
| 表名 | 主键 | 注释 |
|---|---|---|
| base.courses_directions | course_id,direction_id | 面向专业方向 |
- 表格中的列
| 序号 | 字段名 | 字段类型 | 是否可空 | 描述 | 引用表 |
|---|---|---|---|---|---|
| 1 | course_id | bigint | 否 | 课程基本信息ID | base.courses |
| 2 | direction_id | bigint | 否 | 方向信息 专业领域ID | base.directions |
- 表格的索引
| 索引名 | 索引字段 | 是否唯一 |
|---|---|---|
| idx_nsr0sov8n153ey2nvko5wgxei | course_id | 否 |
表格 courses_grading_modes 成绩记录方式
表格base.courses_grading_modes
- 表格说明
| 表名 | 主键 | 注释 |
|---|---|---|
| base.courses_grading_modes | course_id,grading_mode_id | 成绩记录方式 |
- 表格中的列
| 序号 | 字段名 | 字段类型 | 是否可空 | 描述 | 引用表 |
|---|---|---|---|---|---|
| 1 | course_id | bigint | 否 | 课程基本信息ID | base.courses |
| 2 | grading_mode_id | integer | 否 | 成绩记录方式ID | code.grading_modes |
- 表格的索引
| 索引名 | 索引字段 | 是否唯一 |
|---|---|---|
| idx_stfe4bsgtttmfke9q01mcn86k | course_id | 否 |
表格 courses_majors 面向专业
表格base.courses_majors
- 表格说明
| 表名 | 主键 | 注释 |
|---|---|---|
| base.courses_majors | course_id,major_id | 面向专业 |
- 表格中的列
| 序号 | 字段名 | 字段类型 | 是否可空 | 描述 | 引用表 |
|---|---|---|---|---|---|
| 1 | course_id | bigint | 否 | 课程基本信息ID | base.courses |
| 2 | major_id | bigint | 否 | 专业ID | base.majors |
- 表格的索引
| 索引名 | 索引字段 | 是否唯一 |
|---|---|---|
| idx_nrw3kp2mrqymirhyhhbciyjhe | course_id | 否 |
表格 courses_prerequisites 先修课程
表格base.courses_prerequisites
- 表格说明
| 表名 | 主键 | 注释 |
|---|---|---|
| base.courses_prerequisites | course_id,prerequisite_id | 先修课程 |
- 表格中的列
| 序号 | 字段名 | 字段类型 | 是否可空 | 描述 | 引用表 |
|---|---|---|---|---|---|
| 1 | course_id | bigint | 否 | 课程基本信息ID | base.courses |
| 2 | prerequisite_id | bigint | 否 | 课程基本信息ID | base.courses |
- 表格的索引
| 索引名 | 索引字段 | 是否唯一 |
|---|---|---|
| idx_5uwkw1b4k9hep46wquup9fhus | course_id | 否 |
表格 courses_teachers 上课教师
表格base.courses_teachers
- 表格说明
| 表名 | 主键 | 注释 |
|---|---|---|
| base.courses_teachers | course_id,teacher_id | 上课教师 |
- 表格中的列
| 序号 | 字段名 | 字段类型 | 是否可空 | 描述 | 引用表 |
|---|---|---|---|---|---|
| 1 | course_id | bigint | 否 | 课程基本信息ID | base.courses |
| 2 | teacher_id | bigint | 否 | 教师信息ID | base.teachers |
- 表格的索引
| 索引名 | 索引字段 | 是否唯一 |
|---|---|---|
| idx_9p2rpmgl437gq3r5n1cwsjyo9 | course_id | 否 |
表格 courses_textbooks 常用教材
表格base.courses_textbooks
- 表格说明
| 表名 | 主键 | 注释 |
|---|---|---|
| base.courses_textbooks | course_id,textbook_id | 常用教材 |
- 表格中的列
| 序号 | 字段名 | 字段类型 | 是否可空 | 描述 | 引用表 |
|---|---|---|---|---|---|
| 1 | course_id | bigint | 否 | 课程基本信息ID | base.courses |
| 2 | textbook_id | bigint | 否 | 教材ID | base.textbooks |
- 表格的索引
| 索引名 | 索引字段 | 是否唯一 |
|---|---|---|
| idx_cwi8j5mcog4kvgv6keicpliwn | course_id | 否 |
表格 courses_xmajors 排除专业
表格base.courses_xmajors
- 表格说明
| 表名 | 主键 | 注释 |
|---|---|---|
| base.courses_xmajors | course_id,major_id | 排除专业 |
- 表格中的列
| 序号 | 字段名 | 字段类型 | 是否可空 | 描述 | 引用表 |
|---|---|---|---|---|---|
| 1 | course_id | bigint | 否 | 课程基本信息ID | base.courses |
| 2 | major_id | bigint | 否 | 专业ID | base.majors |
- 表格的索引
| 索引名 | 索引字段 | 是否唯一 |
|---|---|---|
| idx_2cpvhk7d040sh5temf5afvht8 | course_id | 否 |
表格 direction_journals 专业方向建设过程
表格base.direction_journals
- 表格说明
| 表名 | 主键 | 注释 |
|---|---|---|
| base.direction_journals | id | 专业方向建设过程 |
- 表格中的列
| 序号 | 字段名 | 字段类型 | 是否可空 | 描述 | 引用表 |
|---|---|---|---|---|---|
| 1 | id | bigint | 否 | 非业务主键:datetime | |
| 2 | begin_on | date | 否 | 生效日期 | |
| 3 | depart_id | integer | 否 | 部门ID | base.departments |
| 4 | direction_id | bigint | 否 | 专业方向ID | base.directions |
| 5 | end_on | date | 是 | 失效日期 | |
| 6 | level_id | integer | 否 | 培养层次ID | code.education_levels |
| 7 | remark | varchar(200) | 是 | 备注 |
- 表格的索引
| 索引名 | 索引字段 | 是否唯一 |
|---|---|---|
| idx_1r68feb85enylfu5hhehp92vj | direction_id | 否 |
表格 directions 方向信息 专业领域
表格base.directions
- 表格说明
| 表名 | 主键 | 注释 |
|---|---|---|
| base.directions | id | 方向信息 专业领域 |
- 表格中的列
| 序号 | 字段名 | 字段类型 | 是否可空 | 描述 | 引用表 |
|---|---|---|---|---|---|
| 1 | id | bigint | 否 | 非业务主键:datetime | |
| 2 | begin_on | date | 否 | 生效日期 | |
| 3 | code | varchar(32) | 否 | 专业方向编码 | |
| 4 | en_name | varchar(255) | 是 | 专业方向英文名 | |
| 5 | end_on | date | 是 | 失效日期 | |
| 6 | major_id | bigint | 否 | 所属专业ID | base.majors |
| 7 | name | varchar(100) | 否 | 专业方向名称 | |
| 8 | project_id | integer | 否 | 项目ID | base.projects |
| 9 | remark | varchar(200) | 是 | 备注 | |
| 10 | updated_at | timestamptz | 否 | 更新时间 |
- 表格中唯一约束
| 序号 | 约束名 | 约束字段 |
|---|---|---|
| 1 | uk_ry4fda3w2fdnnsfl7yrnpha1 | project_id,code |
- 表格的索引
| 索引名 | 索引字段 | 是否唯一 |
|---|---|---|
| idx_7389oy88qypl4v9gudyudoi07 | major_id | 否 |
表格 major_journals 专业建设历程
表格base.major_journals
- 表格说明
| 表名 | 主键 | 注释 |
|---|---|---|
| base.major_journals | id | 专业建设历程 |
- 表格中的列
| 序号 | 字段名 | 字段类型 | 是否可空 | 描述 | 引用表 |
|---|---|---|---|---|---|
| 1 | id | bigint | 否 | 非业务主键:datetime | |
| 2 | begin_on | date | 否 | 生效日期 | |
| 3 | depart_id | integer | 否 | 部门ID | base.departments |
| 4 | end_on | date | 是 | 失效日期 | |
| 5 | level_id | integer | 否 | 培养层次ID | code.education_levels |
| 6 | major_id | bigint | 否 | 专业ID | base.majors |
| 7 | remark | varchar(200) | 是 | 备注 |
- 表格的索引
| 索引名 | 索引字段 | 是否唯一 |
|---|---|---|
| idx_9tpxhrx7soog576asswjsm796 | major_id | 否 |
表格 majors 专业
表格base.majors
- 表格说明
| 表名 | 主键 | 注释 |
|---|---|---|
| base.majors | id | 专业 |
- 表格中的列
| 序号 | 字段名 | 字段类型 | 是否可空 | 描述 | 引用表 |
|---|---|---|---|---|---|
| 1 | id | bigint | 否 | 非业务主键:datetime | |
| 2 | begin_on | date | 否 | 生效日期 | |
| 3 | code | varchar(20) | 否 | 专业编码 | |
| 4 | en_name | varchar(150) | 是 | 专业英文名 | |
| 5 | end_on | date | 是 | 失效日期 | |
| 6 | name | varchar(50) | 否 | 专业名称 | |
| 7 | project_id | integer | 否 | 项目ID | base.projects |
| 8 | remark | varchar(100) | 是 | 备注 | |
| 9 | short_name | varchar(255) | 是 | 简称 | |
| 10 | updated_at | timestamptz | 否 | 更新时间 |
- 表格中唯一约束
| 序号 | 约束名 | 约束字段 |
|---|---|---|
| 1 | uk_8vnop0jo5r3n5lvausdjy13aj | project_id,code |