目 录
1. 数据库对象列表
2. 具体模块明细
表格一览
Schema edu.clazz下共计26个表,分别如下:
| 序号 | 表名/描述 | 序号 | 表名/描述 |
|---|---|---|---|
| 1 | c_clazz_tags 任务标签 | 14 | course_takers 学生修读课程信息 |
| 2 | clazz_activities 教学活动 | 15 | final_exams 期末考试安排 |
| 3 | clazz_activities_rooms 教室列表 | 16 | lessons 授课内容 |
| 4 | clazz_activities_teachers 授课教师列表 | 17 | lessons_rooms 教室列表 |
| 5 | clazz_bulletins 教学班公告板 | 18 | lessons_teachers 授课教师列表 |
| 6 | clazz_groups 教学任务组 | 19 | restriction_items 课程限制项 |
| 7 | clazz_materials 教学班资料 | 20 | restrictions 课程限制条件组 |
| 8 | clazz_notice_files 班级公告附件 | 21 | schedule_suggest_activities 排课建议活动 |
| 9 | clazz_notices 班内通知 | 22 | schedule_suggests 排课建议 |
| 10 | clazzes 教学任务 | 23 | std_course_abilities 学生课程能力 |
| 11 | clazzes_ability_rates 要求课程能力等级 | 24 | std_credit_stats 学生每学期选择教学班限制和统计 |
| 12 | clazzes_tags 教学任务标签 | 25 | subclazzes 教学任务小班 |
| 13 | clazzes_teachers 授课教师 | 26 | teaching_plans 授课计划 |
模块关系图
1. 教学任务
- 关系图

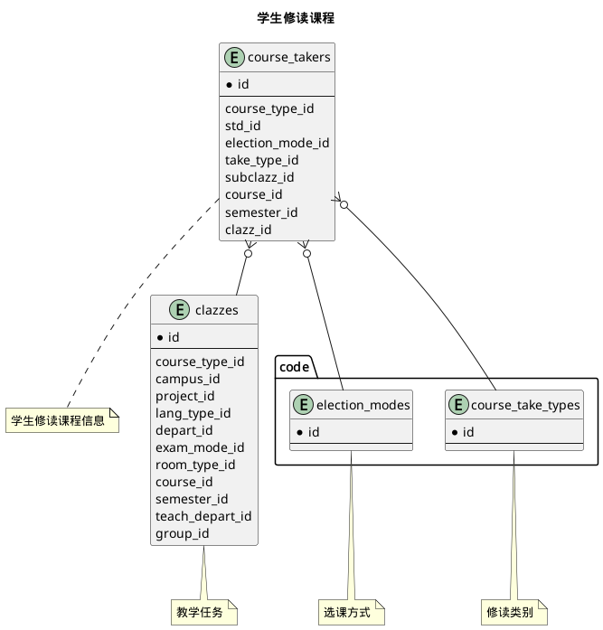
2. 学生修读课程
- 关系图

3. 授课计划
- 关系图

4. 排课
- 关系图